來源:河北廣播電視臺冀時新聞
責編:王悅
時間:2026-02-10 08:10:06
春節將至
河北多地宣布
春節假期公交、停車免費
以營造節日氛圍
方便市民、游客出行
河北這些地方
免費坐公交、免費停車

圖自邯鄲新聞網
據張家口寧遠機場微信公眾號消息,自2026年2月3日起,張家口機場恢復崇禮免費雪場直通車,使廣大滑雪愛好者前往崇禮雪場更便捷。據悉,雪場直通車每周二、四、六運營。
2月8日,邢臺市寧晉縣發布通告稱,為迎接春節到來,倡導綠色出行,進一步緩解城區交通擁堵,提升公交服務水平,便利廣大居民春節期間出行,寧晉縣交通運輸有限公司決定,自2026年2月8日起,寧晉縣主城區內公交車實行免費乘坐政策。2026年2月8日至2026年2月28日,寧晉縣城區線路1路、2路、3路、5路、6路等5條線路,全程免費乘坐,部分城鄉線路城區內路段實行免費乘坐。
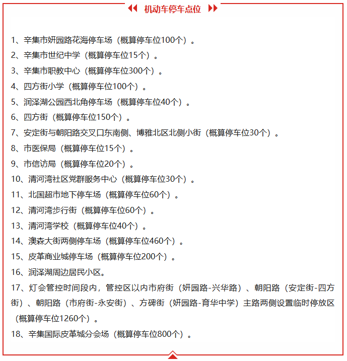
2月10日至3月4日,辛集市將實行市內公共交通免費乘坐惠民政策,全面推行“招手即停”便民服務,全力滿足市民游客賞燈、購物、游玩等多元化出行需求。辛集市還增設了包括辛集市醫保局、辛集市信訪局等機關事業單位在內的免費臨時停車點位,共計3680余個。開放時間為2月10日至3月4日,共23天。

圖片來源:辛集發布、河北日報
來源|河北發布
編輯|王悅
責編|安倩
編審|牛作交
監制|馮慧杰
終審|邊宇峰