來源:河北廣播電視臺冀時客戶端
責編:992大家幫
時間:2025-12-31 14:41:51


關注微信公眾號“石家莊車駕管在線”→【便民服務】→【電動自行車備案】,或微信公眾號“石家莊公安交警”→【微警務】→【電動自行車備案】,進入“石家莊市電動自行車登記管理系統”。使用本人手機號注冊,上傳身份證正反面照片,提前完成個人信息登記。



情況一:在“帶牌銷售”門店買車
如果您去的是提供“帶牌銷售”服務的正規門店,買一輛符合新國標的新車。只需要帶上你自己的身份證,店里就能通過系統幫你辦理所有的驗車、審核和申領號牌的手續。相當于買車和上牌一次性辦完,不用你再另外奔波,非常省事。
情況二:在其他地方買車
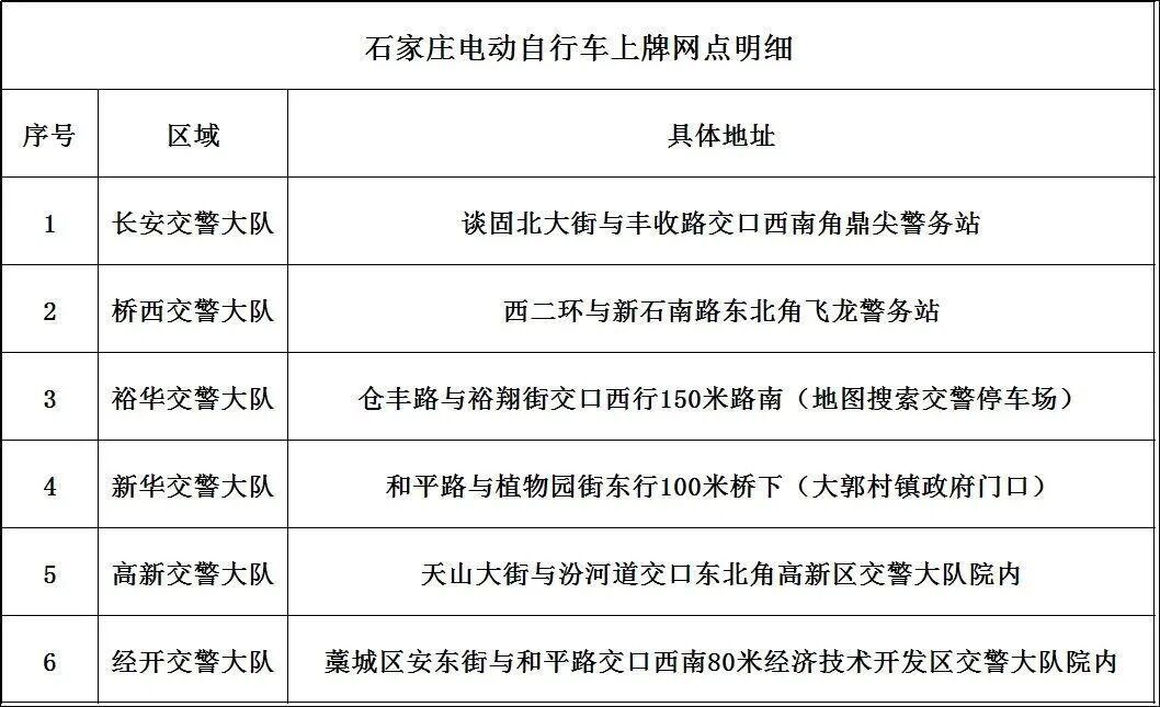
如果您是在普通商店、線上或者其他非“帶牌銷售”的地方買了符合新國標的車,那需要你自己前往。帶上本人身份證、車輛的合格證和購車發票原件,找到你所在區的交警大隊指定的上牌服務點。那里的工作人員會給車做現場檢查,只要車子合格,當場就能辦好并裝上號牌。
